Konsultasi Syariah
Konsultasi Psikologi
Kirim Pertanyaan
Sabtu, 01 November 2025
Toggle navigation
Beranda
Yayasan Pendidikan Islam Al Quds
Struktur Organisasi
Profil
TK Tahfidz Alquds
Profil
SD Islam Alquds
Profil
Program Unggulan
Struktur Organisasi
SMP Islam Asqolan
Profil
Program Unggulan
Struktur Organisasi
MA Hayfa
Pendaftaran
Informasi
Berita
Artikel
Agenda
Pengumuman
Galeri
Foto
Video
Testimoni
Donasi
Program
Jadi Donatur Tetap
Karir
Hubungi Kami
Pendaftaran
Home
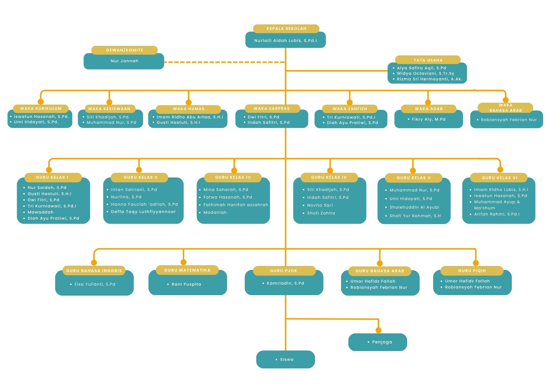
Strutur Organisasi SDI
Strutur Organisasi SDI
×